近日,第十届全国大学生生命科学竞赛(科学探究类)全国获奖名单揭晓,云南师范大学生命科学学院团队表现优异,共获全国一等奖6项、二等奖5项、三等奖9项,总成绩位列全国高校第六名,居云南省高校榜首。

作为生命科学领域最具影响力的国家级学科竞赛之一,全国大学生生命科学竞赛以“原创科研、全程实操”为核心要求,致力于培养学生独立完成从选题设计到成果转化的科研全流程能力,已入选中国高等教育协会发布的《全国普通高校大学生竞赛排行榜》。
长期以来,生命科学学院始终坚持“以赛促学、以赛促教、以赛促研、以赛促创”的育人理念,高度重视本科生科研实践能力与创新精神的培养,持续推进本科教育教学改革,全面提高人才培养质量。首届至今已获得国赛一等奖18项、二等奖15项、三等奖25项,充分展现了学院在人才培养方面的显著成效,也为学校赢得了良好的社会声誉。
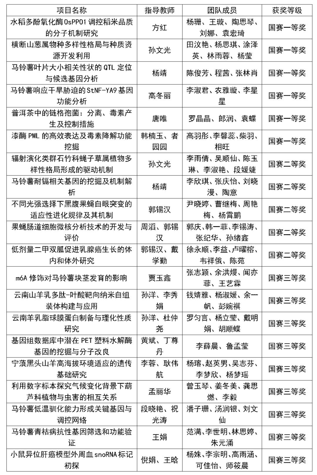
第十届全国大学生生命科学竞赛(科学探究类)云南师范大学获奖名单

(生命科学学院 供稿)